corporate governance
Basic Policy on Corporate Governance
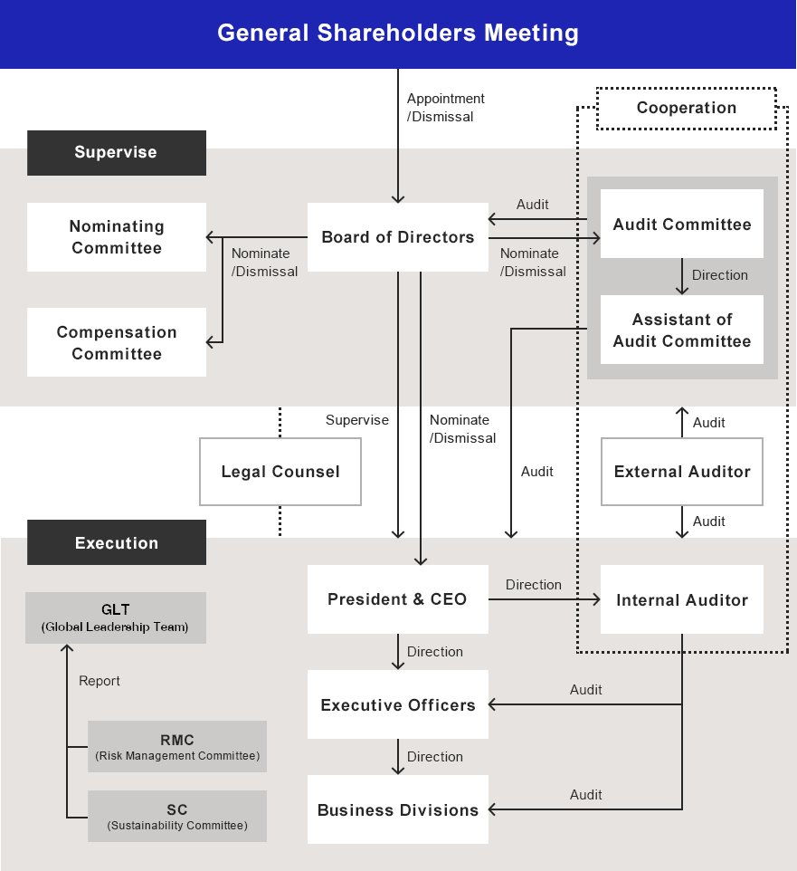
The company believes corporate governance is one of the most important management issues as our basic management policy is to continue profitable growth and contribute to society. Although the executive officers also serve concurrently as directors, the board of directors, where outside directors constitute a majority, clearly delineates roles between directors and executive officers. This structure enhances the agility and flexibility of business execution while ensuring that the board appropriately supervises the duties of the executive officers. In addition, we have established three committees, the Nominating Committee, the Remuneration Committee and the Audit Committee, each of which is composed of a majority of outside directors. Through these measures, we strive to ensure a clear “separation between oversight and execution” and to further enhance management transparency.
Diagram of Corporate Governance System

Whistleblowing System
Tsubaki Nakashima Co., Ltd. (“TN”) has established whistleblowing rules and implemented its system, thoroughly disseminated them within the company, and set up an internal consultation desk and an external hotline (lawyer) to receive reports and consultations from employees and respond appropriately. At the same time, the whistleblowing system allows whistleblowers to use them with peace of mind by thoroughly maintaining confidentiality for the protection of whistleblowers. In addition, TN makes efforts to maintain and improve sensitivity to compliance by regularly conducting training for executives and employees. TN will further promote compliance management and further improve our corporate value from now on.
Corporate Governance Report
TN discloses Corporate Governance Report to the Tokyo Stock Exchange.
Corporate Governance Report (March 30, 2026)